title
开启左侧

[WordPress插件] Erphpdown 9.2.5 WP插件分享,Vip会员+推广提成+收费下载/查看内容,含前端个人中心

温馨提示:本站所有资源仅提供给大家学习研究借鉴美工之用,请勿用于商业和违法用途,不提供任何技术支持!

亲,你好!如果你要查看下载链接,请注册登录后即可免回复直接查看更多内容噢!

您需要 登录 才可以下载或查看,没有账号?立即注册

x


                               
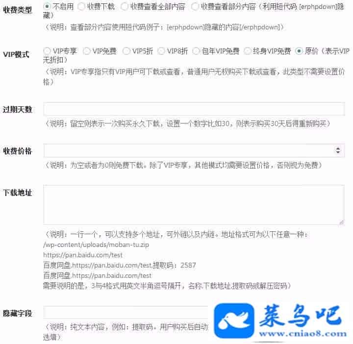
登录/注册后可看大图




                               
登录/注册后可看大图

会员推广下载专业版是一款虚拟资源商城插件,经过完美测试运行于WordPress 3.1.x-4.x版本。本插件特点:高级VIP会员系统,银联/支付宝担保和即时到帐/贝宝paypal支付系统,前端注册和个人资料管理、查看订单信息等,推广提成系统,收费下载系统,下载加密。后续会按具体需要增加更多实用的功能。没有域名绑定,没有加密,小伙伴想怎么玩怎么改都可以,哦耶......(希望有想法的码农能一起研究开发) 此插件不含任何的售后及技术支持,仅供学习交流,其它用途请购买商业版,享受完美售后服务。

   
   
游客,您好!下载链接已隐藏,如果您要查看本帖的下载隐藏内容请登录后可见
Posted: 2018-10-21 00:00:00 | 回复 TOP

举报

一键注册登录,免回复/免积分下载更多的源码资源教程

Archiver 手机版 小黑屋 网站地图

Copyright © 2015-2026 菜鸟吧论坛 |找资源研究学习当然上菜鸟吧论坛

警告:本站所有资源收集世界互联网,请下载后24小时之内删除,否則後果自負!
WARNING: ‌All resources from the web. Delete within 24 hours or consequences at your own risk!
郑重声明:站内所有资源均来自互联网或会员投稿发布, 如果侵犯了权益请联系删除,E-mail:cniaoba@qq.com 商用请购买正版。

快速回复 返回顶部 返回列表