title
开启左侧

[编程开发] 老男孩Python自动化运维教程 老男孩Python运维专题培训视频教程 Python运维培训课程

温馨提示:本站所有资源仅提供给大家学习研究借鉴美工之用,请勿用于商业和违法用途,不提供任何技术支持!

亲,你好!如果你要查看下载链接,请注册登录后即可免回复直接查看更多内容噢!

您需要 登录 才可以下载或查看,没有账号?立即注册

x
老男孩Python自动化运维教程 老男孩Python运维专题培训视频教程 Python运维培训课程



                               
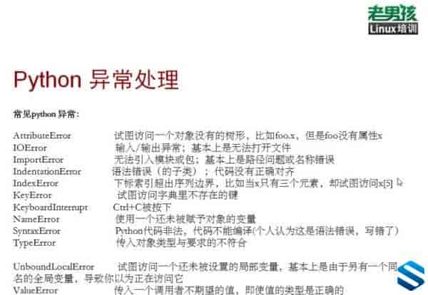
登录/注册后可看大图





                               
登录/注册后可看大图


-------------------课程目录-------------------
01.avi
02.avi
L01-01-python语言介绍.avi
L01-04-python练习例子与讲解.avi
L02-01-lesson01课后作业学生讲解.avi
L02-02-文件处理-列表-元组讲解与练习.avi
L02-03-python综合练习手把手讲解.avi
L02-04-python字典讲解与练习.avi
L02-05-python函数讲解与练习.avi
L03-03-函数进阶与pickle序列化讲解01.avi
L03-04-Python正则表达式相关知识讲解02.avi
L01-02-python基础及用户交互.wmv
L01-03-python流程控制.wmv
L01-04-python练习例子与讲解.avi
L02-06-python函数后续及课后较大作业.wmv
L03-01-python课后作业学生分享讲解.avi
L03-02-python课后作业老师详细讲解.avi
L03-04-Python正则表达式相关知识讲解02.avi
L03-05-python课上习题及课后作业03.avi
L03-06-lesson03-scripts.rar
L04-04-00-上周课后作业学生分享讲解.rar
L04-04-01-alex老师教学思想之肺腑之言.avi
L04-04-02-python异常处理01.avi
L04-04-03-python异常处理02.avi
L04-04-04-python面向对象编程01.avi
L04-04-05-python面向对象编程02.avi
L04-04-06-本周课后作业指导讲解.avi
python django框架开发02.avi
python django框架开发03.avi
python django框架开发04.avi
python django框架开发05.avi
python django框架开发06.avi
老男孩培训-ATM自动取款机(dongxu分享).zip
L05-00-01-学生讲解上周课后作业w.avi
L05-00-02-老师讲解上周课后作业w.avi
L05-01-python socket编程01w.avi
L05-02-python socket编程02w.avi
L05-03-python socket编程03w.avi
L05-04-python socket编程04w.avi
L05-05-python socket编程05w.avi
L06-01-day6-上节内容回顾.avi
L06-02-python与mysql交互讲解.avi
L06-03-python开发跳板机日志审计系统.avi
L06-04-使用python开发网络备份程序系统01.avi
L06-05-使用python开发网络备份程序系统02.avi
L07-01-python课后作业学生思路分享w.avi
L07-02-通过python开发监控软件框架实战01w.avi
L07-03-通过python开发监控软件框架实战02w.avi
L07-04-通过python开发监控软件框架实战03w.avi
L07-05-通过python开发监控软件框架实战04w.avi
L07-06-通过python开发监控软件框架实战(客户端)05w.avi
L07-07-Paramiko模块批量管理实践讲解01w.avi
L07-08-通过Paramiko模块批量管理实践及多线程初步02w.avi
L07-09-Python多线程并发功能深入讲解与实践w.avi
L07-10-Python多线程并发执行程序实战讲解w.avi
L07-11-通过Python wsgi实现web页面展示批量管理输出w.avi
L09-python django框架开发07.avi
L8-网页编程基础知识04w.avi
lesson6-py-code.rar
py-lesson05.tar.gz
共享精神.txt
网页编程基础知识01w(此课程无声,后期补录).avi
网页编程基础知识02w.avi
网页编程基础知识03w.avi
网页编程基础知识04w.avi
网页编程基础知识05w.avi
网页编程基础知识06w.avi
网页编程基础知识07w.avi

   
   
游客,您好!下载链接已隐藏,如果您要查看本帖的下载隐藏内容请登录后可见
Posted: 2020-09-10 00:00:00 | 回复 TOP

举报

一键注册登录,免回复/免积分下载更多的源码资源教程

收藏帖子 返回列表 客服中心 搜索
Archiver 手机版 小黑屋 网站地图

Copyright © 2015-2026 菜鸟吧论坛 |找资源研究学习当然上菜鸟吧论坛

警告:本站所有资源收集世界互联网,请下载后24小时之内删除,否則後果自負!
WARNING: ‌All resources from the web. Delete within 24 hours or consequences at your own risk!
郑重声明:站内所有资源均来自互联网或会员投稿发布, 如果侵犯了权益请联系删除,E-mail:cniaoba@qq.com 商用请购买正版。

快速回复 返回顶部 返回列表