title
开启左侧

[项目营销] 短视频直播电商课程,让你投产翻倍的直播间流量精准打法详解

温馨提示:本站所有资源仅提供给大家学习研究借鉴美工之用,请勿用于商业和违法用途,不提供任何技术支持!

亲,你好!如果你要查看下载链接,请注册登录后即可免回复直接查看更多内容噢!

您需要 登录 才可以下载或查看,没有账号?立即注册

x
短视频直播电商课程,短视频直播引流和赚钱


                               
登录/注册后可看大图

“做了投放,直播间的人气还是不高?”
“引来了观众,留存的时间却很短,账号权重一直上不去?”
“发福袋、优惠券、抽免单,一个都不少,播完却没涨几个粉?”
这可能是困扰很多直播带货人的流量瓶颈问题:流量少,不精准、变现难。
那么,想要提升直播间的流量、增加直播间的人气、促进权重提升和销售转化,该怎么办呢?
今天我们就从从拉新、留存、互动三个方面,为大家解读直播间流量提升的策略。
导读
1.拉新:如何提升投放素材点击率?
2.留存:如何提升直播间观众停留时长?
3.互动:如何有效互动提升直播间权重?
01 拉新——4P原则打造"第一眼吸引力”
提升投放素材点击率
在抖音,进入直播间的入口比较分散,但流量较为集中的,还是推荐页。用户在推荐页中刷到短视频或直播FEED,选择是否进入直播间观看直播。
因此短视频和直播FEED的CTR(点击率),就是直播间拉新的关键要素之一。
用户在刷到画面的3秒内,往往就决定了是进入直播间还是直接离开,因此投放画面的“第一眼吸引力”至关重要。
无论是短视频素材还是直播画面投放,我们都可以靠【4P原则】来进行优化,从而提升直播间的点击率。


                               
登录/注册后可看大图

1.产品力(Product)
提升直播间画面产品力的关键,是让观众第一眼就知道能在这里买到好东西,也就是所谓的“爆品”、“优品”、“稀缺品”。
把最有吸引力的产品拿出来做“钩子”,可以有效提升直播间的揽客能力。


                               
登录/注册后可看大图

2.营销力(Promotion)
直播间屡试不爽的营销秘籍,就是“宠粉”,让观众迅速注意到直播间的低价优惠、福利活动,也是吸睛的关键。
除了专门福利时段外,直播间装修也可以通过页面贴纸、背景板等,时刻提示新用户这里可以“薅羊毛”。


                               
登录/注册后可看大图

3.场景力(Place)
“找到你的场景,就可以找到你的人群”。
不同直播场景、直播间搭建风格,也会吸引不同的观众,因此也需要考虑直播间画面风格是否能够吸引目标人群。


                               
登录/注册后可看大图

4.情感力(Passion)
新用户刷到一个新的直播间,相当于一个新客走入一家新店,如何在最快的时间内与观众建立情感共鸣,也是避免种子用户流失的关键。
比如展示明星代言人,用“熟面孔”打开市场;结合节日热点,打造主题直播间,让观众感受到热闹的氛围;还可以用声音、文案,打造沉浸式的观看氛围。


                               
登录/注册后可看大图

02 留存——创新多元直播场景
触发观众潜在兴趣与需求
抖音兴趣电商模式的核心在于,对「消费场景」进行了重构——从原来人找货的形式变成了货找人,通过内容去匹配兴趣,激发消费,这是对场的重塑。
因此,不同的消费场景、种草场景,会激发不同人群潜在的购买需求和兴趣,场景也成为了留住种子用户的重要关卡。


                               
登录/注册后可看大图

除了直播棚内单一的“主播过品”讲解模式,带货场景还可以有多种创新形式,通过有趣、生动、变化的场景,吸引观众注意力,增加停留时长,更好促进商品的销售转化。
接下来就为大家展示一些值得学习的创新直播场景构建。
外景直播
现在,越来越多的直播间走出棚外,通过不同的外景,来增加观众的临场感和商品信任度。不同类型的商品推广,也适配不同的外景直播方案。
1.第二现场
销售功能较为复杂、卖点较多、使用范围广的商品时,可以搭建一个展示直播间,深度讲解商品的实际使用场景、使用方法、使用效果等,给观众更直观的种草体验。
如:大型家电、智能家电、本地生活服务展示、服装穿搭、运动户外等等。


                               
登录/注册后可看大图

2.产地直播
生鲜、蔬果类的商品很适合采用产地直播的形式,产地营销满足消费者对产品塑造(生长)过程的好奇欲望,从而打消对产品质量的疑虑、促进购买。
一些产地因风景优美或物产丰富,有很高的大众认同度,也更能够增加产品的美誉度。


                               
登录/注册后可看大图

3.探店/逛仓
棚内直播多为定点直播,而线下探店/逛仓的形式,则是“流动式直播”。
云逛街的形式不仅场景丰富,而且更能还原线下购物的体验,也在无形中营造商品质量保证、等同线下的感觉。
这类直播间适合美妆日护、厨房电器、家访、零食饮料等类型的商品。


                               
登录/注册后可看大图

4.异域场景
一些比较少见的异域场景,也能够很好吸引观众停留观看,并且特定的场景也会成为产品力的背书。
比如之前多个直播间就尝试登上高峰高原,实地展示羽绒服的抗寒能力。


                               
登录/注册后可看大图

娱乐直播场景
除了正经的带货讲解外,还有不少直播间通过别具一格的妆造,打造剧场式、综艺式的直播场景,放大娱乐效果。
如主播化身女巫造型,带货小众香水,营造出神秘浪漫的气氛;主播古风装扮,上演宫廷剧带货,连续剧形式吸引观众直播间“追剧”;迷你厨房小道具表演做菜,打造陪伴式带货......


                               
登录/注册后可看大图

教学直播场景
通过特定领域的线上教学吸引目标人群,常见的有形体礼仪、有氧瑜伽、手工手绘、声乐美术等,固定时间开播增强观众粘性,用“跟练陪练”的形式增加观众的停留时长,再进行相关商品或线上课程的带货种草。


                               
登录/注册后可看大图

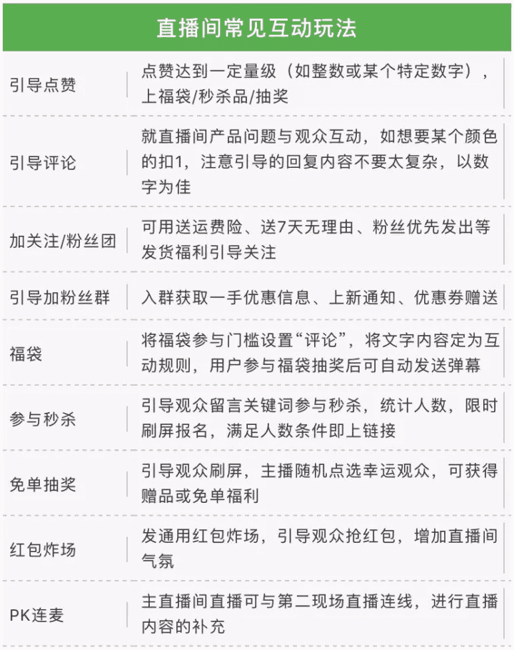
03 互动——正确使用互动玩法
促销、转粉、提升权重
直播间的互动行为不仅能够炒热销售氛围、促进转化,也是提升直播间权重的重要因素。
从效果来看,直播间常见的互动玩法可以分为三大类型:
一是转粉类,引导观众加关注、加粉丝团;
二是刷屏类,引导观众留言回复,增加直播间弹幕数;
三是促销类,缩短观众购买决策成本,促进销售转化。
常见的互动玩法和使用技巧,可以参考下表:


                               
登录/注册后可看大图

需要注意的是,使用“秒杀”、“抽奖”等互动玩法时,不能出现违规操作。如:
  • 宣传某时间点上架秒杀商品/改价,进行秒杀活动,但达到约定时间未上架相关商品。
  • 宣传9.9元进行秒杀活动,但实际秒杀价格为19.9元,高于约定价格。
  • 承诺30秒后1.9元秒杀零食礼包,但半小时后仍未上架商品,倒计时期间不断欺骗观众刷屏互动、停留直播间。
  • 每场秒杀活动开始前,需在直播间背景板、OBS自播组件等场景清晰明确展示秒杀活动具体信息。
  • 秒杀活动结束前,秒杀活动信息须保持展示,关键信息不可被人/物遮挡。
  • 秒杀活动进行时,商品必须实物出镜。
    如果出现违规了,系统会给予降级、限量等警告,会严重影响之后开播的直播间人气。

       
       
       
       
    游客,您好!下载链接已隐藏,如果您要查看本帖的下载隐藏内容请登录后可见
  • Posted: 2022-01-25 00:00:00 | 回复 TOP

    举报

    一键注册登录,免回复/免积分下载更多的源码资源教程

    Archiver 手机版 小黑屋 网站地图

    Copyright © 2015-2026 菜鸟吧论坛 |找资源研究学习当然上菜鸟吧论坛

    警告:本站所有资源收集世界互联网,请下载后24小时之内删除,否則後果自負!
    WARNING: ‌All resources from the web. Delete within 24 hours or consequences at your own risk!
    郑重声明:站内所有资源均来自互联网或会员投稿发布, 如果侵犯了权益请联系删除,E-mail:cniaoba@qq.com 商用请购买正版。

    快速回复 返回顶部 返回列表